慢性关节炎疼痛护理指南:科学管理让生活更舒适
一、理解慢性关节炎疼痛的特点
慢性关节炎疼痛与急性损伤不同,它具有持续性、反复发作的特点,可能随着天气变化、活动过度或休息不足而加重。这种疼痛源于关节内长期的炎症反应、软骨破坏或骨质增生,刺激神经末梢产生痛感。
疼痛的性质也各不相同,可能是钝痛、酸痛或刺痛,常伴有关节僵硬感,尤其在早晨起床或长时间静止后更为明显。了解这些特点有助于我们更有针对性地进行护理。
二、日常疼痛管理的有效方法
1. 物理镇痛选择
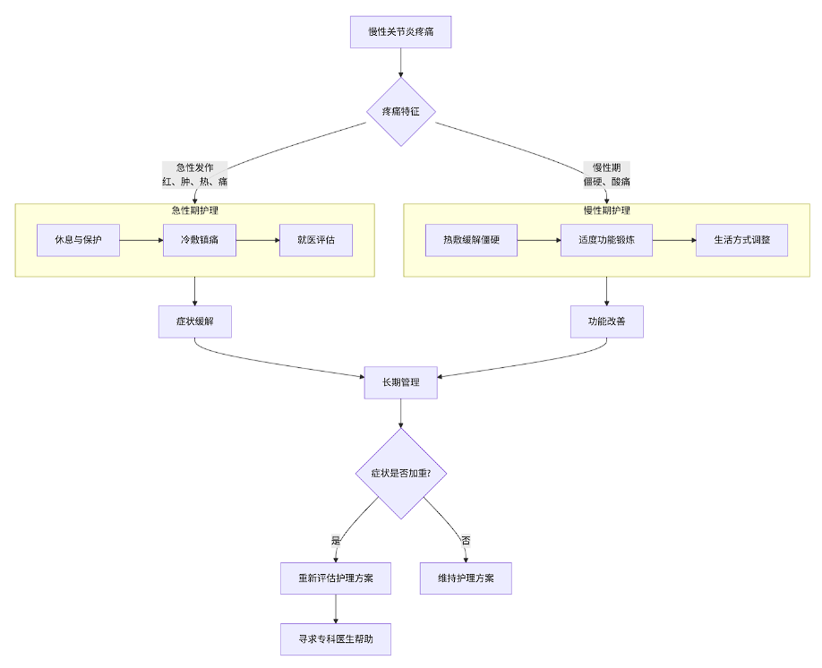
冷敷与热敷是安全有效的自我护理方法。急性炎症期(关节红、肿、热、痛明显时)可采用冷敷,每次15-20分钟,每日3-4次,帮助收缩血管,减轻肿胀和炎症。
慢性期或僵硬为主时则应选择热敷,温度控制在40-50℃,每次20-30分钟,每日2-3次,促进局部血液循环,放松肌肉,缓解僵硬和不适。
2. 科学活动与休息平衡
合理安排活动与休息至关重要。急性发作期应以休息为主,减少关节负重,必要时使用手杖、助行器等辅助工具减轻关节压力。
症状缓解期则应在医生指导下进行适度活动,如游泳、骑自行车等低冲击性运动,或进行关节屈伸、旋转等柔和的功能锻炼,每日2-3次,每次15-20分钟,以维持关节活动度和肌肉力量。
3. 关节保护策略
避免增加关节负担的动作和姿势,如长时间站立、跪位或蹲位。活动时可使用护膝等支持装置保护关节。
保持正确的坐姿、站姿和卧姿,防止关节畸形发展。肥胖患者需控制体重,研究显示体重每减轻1kg,膝关节承受的压力可减少约4kg。
以下流程图展示了慢性关节炎疼痛护理的决策路径,帮助您更直观地理解如何根据自身情况采取相应措施:

三、药物治疗与专业护理
1. 合理用药
在医生指导下,可适当使用非甾体抗炎药(如布洛芬、双氯芬酸钠等)缓解疼痛和炎症。
软骨营养药物(如氨基葡萄糖、硫酸软骨素)可能有助于促进软骨修复和重建。
严重病例可能需在医生评估后进行关节腔内注射治疗(如透明质酸钠、糖皮质激素),但需注意糖皮质激素不宜反复多次使用。
2. 专业理疗
物理治疗(如超短波治疗、红外线照射等)可帮助缓解疼痛和僵硬。
传统中医疗法如针灸、拔罐等,通过刺激穴位和经络调节气血运行,也可缓解疼痛和炎症,但应由专业中医师操作。
四、生活环境与心理调节
1. 环境调整
保持居住环境温暖、干燥,避免关节长期处于寒冷、潮湿环境中。研究表明潮湿环境会使关节周围血管收缩,影响血液循环,加重炎症反应。
睡眠时避免直对风口,天冷时注意关节保暖,可适当增加衣物或使用护膝。
2. 心理护理
慢性疼痛易导致患者产生焦虑、抑郁等情绪问题。家人应给予情感支持,耐心倾听其诉求,并给予安慰和鼓励。
通过听音乐、阅读、冥想等方式放松心情,保持积极乐观的心态有助于缓解身体紧张和疼痛。
五、营养支持与饮食调理
均衡饮食对关节炎护理至关重要。增加富含钙、维生素D的食物摄入(如牛奶、虾仁、蘑菇等),维持骨骼健康。
适量增加高蛋白食物(瘦肉、鱼类、豆类等),有助于修复关节组织。
减少摄入咸辣、过冷、过热等刺激性食物,避免加重关节炎症状。
六、特殊人群护理要点
1. 老年患者
老年患者平衡能力下降,需特别注意防止跌倒,可使用防滑鞋、安装扶手等安全设施。
关注其营养状况,确保摄入足够的蛋白质、维生素等,维持机体健康以更好应对关节炎。
2. 女性患者
女性在生理期、孕期、哺乳期等特殊时期,激素水平变化可能影响关节炎症状。生理期应注意关节保暖和休息,孕期需在医生指导下进行适度运动和护理,避免因体重增加过多加重关节负担。
结语
慢性关节炎的护理是一个长期、系统的过程,需要患者、家庭和医疗团队的共同努力。通过科学的疼痛管理、合理的生活调整和积极的心态,完全可以将关节炎症状控制在可接受范围内,维持良好的生活质量。
若您的关节疼痛持续加重、出现明显肿胀或活动受限,请及时就医咨询专业医生,获取个性化的治疗和护理方案。