以为是 天
鹅
颈
其
实是
颈
椎
出
问
题
啦
你羡慕
那
纤细
修
长
的 天
鹅
颈
吗
小
心
低头
刷
手
机
拼命
凹造
型
……
你以为
的 天
鹅
颈
实
则
是
颈
椎
曲度
正
在
消失
颈
肩僵
硬
头
晕手
麻
这
不是劳
累
是
颈
椎在
求
救
别
再
被
假
优
雅 迷
惑
你
的
脖子
远比
想
象
中
脆弱
是时
候揭
开 天
鹅
颈
的真
面
目了
——
它可
能 是你
颈
椎
病的开始
很多患
者
常常因为
颈
椎
不
舒服来
到
医院就诊
拍了
X
光
报告上写
颈
椎
生
理
曲
度
变直
拿
到
报告大家
都
会很困惑
赶紧
问
医
生
这
是
不是说我
的
脖子很直
那
么
什么是
颈
椎
生
理
曲度
变直呢 多
数
人不
清
楚
这
句话代
表
什么意
思
严不严
重
可
能
恢
复
原来
的曲度吗
?
让我
们一
起
看下
去吧
↓↓
人在
端
坐
或
者
是
站立
的时
候
从侧
面
来
看
颈
部
似乎是
直
的
然
而
实际上
被包
绕在
肌肉中的
颈
椎
并不像人们看
到
的
那
么
直 在
它的中
段
有
一个
向
前凸
出
的弧度 呈
现
自
然
的
C
型
前凸
曲
线
这
就是
颈
椎
的
生
理
曲度
在
正
常情
况
下
人体
颈
椎
有
约
20
-
25
°
的
C
型
生
理
曲度
此
曲度
的存在
保
证
了
颈
椎
高
度
的
灵
活
性
和稳
定
性
也
使得
颈
椎
能够承
担
整
个头
部
的
重量
并完成
各种
动
作
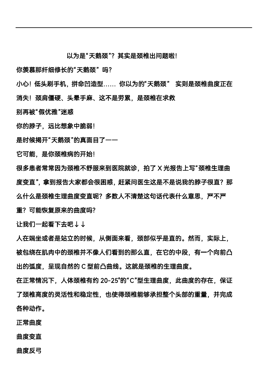
正
常曲度
曲度
变直
曲度
反弓
正
常情
况
下 当我
们
目视
前
方
平视时 头
颅
的
重
心
应
正
好
落
在
身
体
正
中
颈
椎
周围
的
肌肉处于平
衡状
态
维
持着
颈
椎
的
生
理
曲度
但
由
于长时间
低头
比
如
低头
看手机 伏案
工作
头
颅
重
心
前
移
颈
椎
前
方
的
肌肉 如
颈
阔
肌 胸
锁
乳突
肌
等
会
持续处于
紧
张
收
缩
状
态
而
后方
的
肌肉
韧
带
则
被
过
度
牵
拉 从而
造
成
肌肉失
衡 软
组织
疲劳 从而引
起颈部
疼痛与不
适
另外
颈
椎
的椎间盘具有一定弹
性
对
维
持
颈
椎
曲度有
重
要
作
用
低头时
颈
椎
的
力
学结构发
生
改
变 椎间盘受
到
的压
力
不均匀且
增
大
前
方
压
力
明显
高
于
后方 长期如
此
椎间
盘
髓
核
会
逐渐
脱
水
退
变 椎间
隙
高
度降
低
颈
椎
的弹
性
和稳
定
性
下降
进
而
使
颈
椎
生
理
曲度
难
以
维
持
出
现
变直
现
象
正
常的
颈
椎
好
比
一把弧形
的弓
颈
椎
后方
的
肌肉
韧
带 就是弓弦的作
用
长
时
间
低头
后方
肌肉
韧
带
过
度
牵
拉
收
缩
功
能
减退
就无法
维
持
颈
椎
正
常的
生
理
曲度
看
到
报告单上写着
颈
椎
生
理
曲度
变直
的朋友们要注意
啦
虽
然
单
纯
的
颈
椎
生
理
曲度
变直
并不能诊断
颈
椎
病 但是它代
表
着您
的
颈
椎
正
处在
一个不
健
康
的
状
态
中
哦
颈
椎
肌肉平
衡
失
衡 神
经
血管
受压
迫
那
么就
会
出
现
以下
症
状
1.
头
晕
目眩
:
脑供
血
不
足
导
致头晕目眩
恶心
呕吐 头晕头
痛 失眠
健忘
视
力
不
清
等
情
况
2.
疼痛僵
硬
:
颈项
部
位会
出
现
疼痛 也会有僵
硬
感
甚
至活
动
受限 伴
随
肌肉痉
挛的情
况
3.
四
肢麻木
:
当
颈
椎
神
经受压 双手
甚
至双
腿会
出
现
麻木
4.
胸闷
心
慌
:
颈
部
交感
神
经受
到刺激
会
出
现
胸闷
心
慌
不
适
而
查
心
脏却是
正
常
的
颈
椎
曲度
变直 以
前都
常见于老年人 如今
随
着日
常
颈
部
姿
势不当
颈
椎
病
逐渐
呈低
龄
化
趋
势 不少
学
生
都
开始
出
现
颈
椎
曲度
变直
等
问
题
其导
致的
脑供
血
不
足 还
会
带来注意
力
不
集
中 记
忆
力
下降
等
附
加
伤害
悄然
影
响
孩子的
学习
表
现
因
此
颈
椎
曲度
变直
应引
起
大
家
的
高
度
重
视
拒绝不良体
态
良好的体
态
对于
颈
椎
生
理
曲度
的维
持是至关
重
要
的 在日
常工作与
生
活
中 我
们
应当尽
量
保
持
身
体
正
直 目视
前
方 当我
们低头
向
前探
头
时
脑袋对
颈
椎
的压
力
会成
倍
的
增
加
长
期姿
势不当
颈
椎
曲度
变直
韧
带
钙
化
退
行
性
改
变
等
只是时间问
题
看手机时不
做
低头族
可将手机举
至与眼目
平齐的角度 平视手机屏幕
在
工作中 我们眼睛看的屏幕一定要
跟
眼睛在
同一
水
平线上 同时
远近
合
适
这
样
可以
避
免
低头
和往
前探
后
可
借助电
脑
支
架 或
利用
闲
置书本
等
将
电
脑
抬
高
以
保
持平视
保
证
颈
椎
处
于
正
常的
生
理
姿
态
更
换合
适
的枕头
一天
24
小时 其中我
们
的
颈
椎
有
至少
8
小时
都
在
枕头
上度
过
枕头
对
颈
椎
的
重
要
性
不言而
喻
一个不
合
适
的枕头 对
颈
椎
的影
响比
你想象中要大得多
合
适
的枕头
高
度
为一
侧耳垂
到
同侧
肩膀外缘的
高
度
且不
宜太
软 这
样枕
上
后
颈
椎
才
能
保
持良好的弧度 让疲惫的
颈
椎
得
到
真
正
的
放
松
功
能
锻炼
然
而
预
防
颈
椎
病绝
非
仅仅
保
持
正
确
姿
势
那
么
简
单 长时间
的
静
态
姿
势本
身
就
是
颈
椎
的
隐
形
杀手
极
易
导
致
肌疲劳与供
血
不
足
因
此
关
键
在
于
动静
结
合
——
在
保
持
正
确
姿
势
的同时
必须进行
规律
的
功
能
锻炼
乌
龟
缩
颈
训
练
下
巴后缩
保
持
5
秒
颈
后
肌
放
松
把手
指
放
在
脖子后方
边
仰头
边
向鼻尖方向
推
胸大肌
拉伸
用
手抓门 手
的位置约与
肩平 将头和胸
部
向
前
伸 注意手
臂不要后
退
直
到
感
觉
胸
部
和
肩膀有
拉伸感
保
持
5
秒
然
后
放
松
后
背肌群强化训练
俯
卧
微
收
下
颌
双
臂
平举
拇指朝上 肩胛
骨收紧 然
后手
臂
前
后匀
速
摆
动
注意在
做
的
过
程中
保
证均
匀
的呼吸
斜方
肌
拉伸
坐
直
收
腹 右手向下 左手
辅
助
将头
向对侧
拉 感受
到
右侧斜方
肌的
拉伸感
收
下
颌
看
向
左侧脚底 右手可
握
住椅
边
对抗
左右交替
此
外
可将头
颈
后仰悬
挂床缘
颈
部
可
垫
弧形
垫
子
硬
度
稍
硬
高
度
4
-
6
公
分
建
议
不要
超过
10
分钟
时间长
颈
椎
会不
舒服
可不要睡着了
现
在
拿着手机的你
看
到这
里
请
放
下手机