background image

Preparation of a minocycline polymer micelle
thermosensitive gel and its application in spinal
cord injury

Jun Gu,

ab

Xiaohu Cai,

ac

Faisal Raza,

d

Hajra Zafar,

d

Bo Chu,

b

Haitao Yuan,

b

Tianqi Wang,

b

Jiapeng Wang

e

and Xiaojun Feng*

ab

Neuroprotection is an important approach for the treatment of spinal cord injury (SCI). Minocycline (MC),

a known neuroprotective agent, has been utilized for SCI treatment, but its therapeutic e

ect is limited

by instability and low bioavailability. Herein, we developed an innovative micellar thermosensitive

hydrogel (MCPP-M-gel) that encapsulates MC in polyethylene glycol (PEG)

poly(lactide-

co

-glycolic

acid) (PLGA) micelles to enhance its therapeutic e

cacy in a rat model of SCI. The micelles were

synthesized

via

the thin-

lm hydration method and characterized for encapsulation e

ciency, particle

size, zeta potential, and polydispersity index (PDI). MCPP-M-gel demonstrated favorable physico-

mechanical properties and extended MC release over 72 hours

in vitro

without cytotoxic e

ects on

neural crest-derived ectoderm mesenchymal stem cells (EMSCs). Thereafter, MC, MCPP-M, MCPP-M-gel

and a blank micellar thermosensitive gel were injected into the injured site of SCI rats. Histopathological

evaluation demonstrated that MCPP-M-gel could promote neuronal regeneration at the injured site of

the SC after 28 days. Immuno

uorescence techniques revealed that MCPP-M-gel increased the

expression of neuronal class III

b

-tubulin (Tuj1), myelin basic protein (MBP), growth-associated protein

43 (GAP43), neuro

lament protein-200 (NF-200) and nestin as well as reduced glial-

brillary acidic

protein (GFAP) expression in damaged areas of the SC. In conclusion, this study innovatively developed

MCPP-M-gel based on a PEG

PLGA copolymer as a biomaterial, laying a solid foundation for further

research and application of MCPP-M-gel in SCI models or other neurodegenerative diseases.

Introduction

The spinal cord (SC) can be injured through mechanical
trauma, which induces a cataclysmal condition of neurons. This
is commonly known as spinal cord injury (SCI), which can have
an enormous socio-economic impact on a

ected individuals. It

is a condition that can trigger a cascade of consequences such
as the generation of free radicals, perturbation of ionic balance,
vascular alterations, response to in

ammation and apoptosis.

1

The aforementioned events are degenerative and normally
associated with neuronal loss and axonal devolution, culmi-
nating in progressive damage to neuronal tissues and SC
functional impairment.

2

In recent years, scientists have

explored preclinical models of SCI to investigate numerous
drugs that have the potential to repair injured tissue and
enhance the recovery of SC functions.

3,4

From a preclinical point

of view, the complex nature of SCI has hampered the successful
development of therapeutic interventions for this condition.
This is because only few of them have been translated into
clinical settings, albeit with limited success, probably because
only one aspect of SCI has been targeted.

5

Hence, for e

ective

treatment of SCI, prospective drugs should be developed to
target multiple aspects of the injury to facilitate neuro-
protection, neuronal regeneration and recovery of SC function.
Besides, long-term use of conventional medications for SCI
treatment can cause various drug-related medical problems for
patients. Notable among these medical problems are dyslipi-
demia, hypertension, anxiety/depression, osteoarthritis and
osteopenia/osteoporosis.

6

Novel therapeutic strategies are

required for the e

ective treatment of SCI. At present, neuro-

protective medications that block sodium channels (riluzole)
and act as antioxidants (vitamin E) and anti-in

ammatory

agents (curcumin, methylprednisolone and minocycline),
among others, have been widely explored to treat SCI.

7

As a derivative of tetracycline, minocycline (MC) is considered

an antibiotic that is available clinically with non-antibiotic
bene

cial e

ects such as anti-apoptosis, neuroprotection, anti-

oxidation and anti-in

ammation.

8

Because of its neuro-

protective potential, MC has widely been used to treat disorders

a

School of Medicine, Yangzhou University, Yangzhou, Jiangsu 225009, China. E-mail:

featherinwind81@163.com

b

Department of Orthopedics, Xishan People's Hospital, Wuxi, Jiangsu 204105, China

c

Department of Rehabilitation, Xishan People's Hospital, Wuxi, Jiangsu 204105, China

d

School of Pharmacy, Shanghai Jiao Tong University, Shanghai 200240, China

e

School of Pharmacy, Jiangsu University, Zhenjiang, Jiangsu 212013, China

Cite this:

DOI: 10.1039/d4na00625a

Received 29th July 2024
Accepted 15th September 2024

DOI: 10.1039/d4na00625a

rsc.li/nanoscale-advances

© 2024 The Author(s). Published by the Royal Society of Chemistry

Nanoscale Adv.

Nanoscale

Advances

PAPER

Open Access Article. Published on 16 September 2024. Downloaded on 9/27/2024 10:57:01 AM. 

 This article is licensed under a 

background image

of neurons: Alzheimer's disease, amyotrophic lateral, multiple
sclerosis, Parkinson's disease and SCI.

9

11

In particular, MC

demonstrated

the

potential

to

increase

levels

of

anti-

in

ammatory cytokines and reduce pro-in

ammatory factors in

animal models of SCI.

12

In another work, the authors showed that

MC decreased the apoptotic rate in oligodendrocytes and
neurons by stimulating the production of microglial pro-nerve
factor, inhibiting activated caspases and suppressing mitochon-
drial cytochrome c release.

13,14

Evidently, scientists have discov-

ered that the cascade of secondary apoptosis that occurs a

er

acute SCI plays vital roles in SCI pathogenesis.

15

In this same

work, the authors showed that Bcl-2 plays a very important role in
the death of nerve cells a

er SCI.

15

In particular, Bcl-2 is

considered an anti-apoptotic protein that can inhibit or e

ec-

tively prevent the apoptosis caused by various pathways a

er SCI

by promoting the repair of injured nerve tissue and neuro-
protection.

16

Indeed, Bcl-2 plays a neuroprotective role in SCI by

inhibiting neuronal cell death. Currently, studies have shown
that MC intervention could inhibit neuronal apoptosis by
increasing Bcl-2 expression, thereby playing a therapeutic role in
SCI.

17

More importantly, the highly lipophilic nature of MC may

facilitate the drug to readily cross the blood

brain barrier and

subsequently distribute into the tissues of the central nervous
system and cerebrospinal

uid.

18

Nonetheless, clinical applica-

tions of MC are limited by its systemic toxicity

19

and possibly its

inability to penetrate the blood

spinal cord barrier, which

prevents e

ective delivery of conventional drugs to the SC,

especially when administered systemically, orally or into the
peridural space.

20,21

To overcome the above challenges, scientists

through preclinical studies have explored the potential of nano-
materials, such as micelles and hydrogels, to e

ectively target

drugs to the injured site of SC. The nanotechnological-based
delivery system of drugs has various advantages, such as
increased aqueous solubility, decreased toxicity, enhanced bio-
logical availability and prolonged circulation time in the blood-
stream.

22

Most lipophilic drugs have been encapsulated using

poly(lactate-

co

-glycolic acid) (PLGA), a polymer that has been

approved by the Food and Drug Administration (FDA) because it
o

ers advantages, such as increased bioavailability of drugs,

reduced toxicity of the system and good biodegradability.

23

Nonetheless, PLGA applications are limited because of the easy
opsonization and rapid clearance of polymer-based drugs by the
reticulo-endothelial system (RES) a

er intravenous administra-

tion. Therefore, formulation scientists usually conjugate hydro-
phobic PLGA with hydrophilic polyethylene glycol (PEG) to
fabricate a co-polymeric (PLGA

PEG) block platform that is

amphiphilic. Importantly, PEGylation of PLGA-based nano-
particles resulted in minimal neurotoxicity and enhanced
stability of bioactive deoxyribonucleic acid (DNA) in primary
neurons of the hippocampus.

24

Besides, PLGA

PEG co-polymer

has been employed by other scientists to fabricate thermosensi-
tive nanoplatforms for applications in SCI.

25

In an aqueous milieu,

amphipathic polymers can assemble to spontaneously produce
nanostructured polymeric micelles, which have the advantages of
increased physical stability, prolonged release, targeted delivery,
greater bioactivity, solubilization of active compounds or high
stability of the incorporated drug.

26

The available literature has

posited that polysialic acid-based polymeric micelles loaded with
MC could substantially lower the formation of scars and reduce
injury to nerve and myelin sheaths through anti-in

ammation

and anti-oxidation.

27

In another study, polymeric micelles devel-

oped with scar tissue targeting ability peptides, such as cysteine

alanine

glutamine

lysine (CAQK), could treat SCI through the

speci

c delivery of apocynin to lesion tissue.

28

Biodegradable

amphipathic micelles were developed by Wang and colleagues,

29

which enhanced the synergistic neuroprotective activity of dexa-
methasone acetate and glucocorticoid in the SCI model.
Notwithstanding the potential of these formulations, their short-
falls hamper their clinical applications in SCI. Speci

cally, the

instability of polymeric micelles in the blood causes the rapid
release of MC a

er administration, which a

ects the accumula-

tion of the drug in the injured site of SC.

30,31

Thus, the search for

ideal nanocarriers of MC to target the drug to SC is ongoing.

As a category of polymers, hydrogels absorb water to form

a 3-dimensional network through their hydrophilic groups,
which have the morphology of

exible tissue with similarity to

the extracellular matrix features.

32,33

Common biomaterials,

such as hydrogels, signi

cantly a

ect SCI treatment because

they are biocompatible with some of them displaying electrical
conductivity that is compatible with tissues of SC.

34

Hydrogels

have been employed to incorporate several cells or active
compounds and drugs with the potential to treat SCI because of
their greater capability to deliver drugs in a prolonged fashion
to target sites.

34

Besides, the plasticity and high biocompati-

bility nature of hydrogels can facilitate the accumulation of the
polymers at the defective SC and the continuous release of
drugs, such as MC.

34

More importantly, scientists have reported

the potential of hydrogels to support the growth of axons and
their regeneration.

35

Thus, scientists can leverage the advan-

tages of micelles and hydrogels to design nanocarriers that are
more compatible with biological stimuli.

Recently, scientists have renewed their interest in the

in situ

formation of hydrogel, which occurs as a result of the trans-
formation of aqueous polymeric solutions into gels due to
alterations in milieu conditions, such as pH and temperature.

36

It has been posited that this type of hydrogel can provide several
advantages compared with conventional ones when they are
formed under conditions of physiology and maintain their
integrity for a desired period. In recent times, researchers have
developed a thermosensitive micellar-hydrogel (MH) system
that displays the advantages of both polymeric micelles and
hydrogels, which has attracted much interest in tissue engi-
neering.

37

Thus, this system was developed to achieve sustained

and long-lasting delivery of hydrophobic drugs

via

the forma-

tion of a hybrid micelle-cross-linked hydrogel, which potentially
serves as a reservoir of lipophilic solutes.

38

Particularly, the self-

assembling

of

hydrophilic

hydrophobic

co-polymer

into

hydrogel occurs in an aqueous environment and under physi-
ological conditions, wherein it can

ow like micelles in

a concentration-dependent fashion.

39

Various studies have

indicated that the MH system has been developed with di

erent

materials for various applications. For instance, Qin and
colleagues developed an MH system for the sustained delivery
of celastrol and its application in renal

brosis.

38

In another

Nanoscale Adv.

© 2024 The Author(s). Published by the Royal Society of Chemistry

Nanoscale Advances

Paper

Open Access Article. Published on 16 September 2024. Downloaded on 9/27/2024 10:57:01 AM. 

 This article is licensed under a 

background image

work, Sun and co-authors fabricated an MH system that
demonstrated the increased anti-breast cancer e

ect of quer-

cetin.

40

In addition, Xu and co-experimenters fabricated a ther-

mosensitive MH system to incorporate and deliver docetaxel to
the intra-tumoral site.

41

Additionally, Yi

et al.

developed an MC-

loaded hydrogel with F127 as the polymer for application in
periodontal diseases.

42

As one of the most broadly utilized

thermos-reversible gelling polymers for hydrogel development,
the PEG-PGLA block has been found to demonstrate excellent
biocompatibility and biodegradability in terms of delivery of
drugs.

43

Based on previous studies, this study sought to improve the

therapeutic e

ect of MC

via

the development of MC-loaded

PEG

PLGA micelles (MCPP-Ms) before they were developed

into an

in situ

thermosensitive MC-loaded gel (MCPP-M-gel) for

the treatment of SCI. Thus, this work sought to provide new
ideas for the development and utilization of MC.

Materials and methods

Materials

Sinopharm Chemical Reagent Co., Ltd., supplied acetonitrile,
ethanol, methanol, potassium chloride, ammonium acetate,
P188 and P407. The phosphate bu

er saline (PBS), sodium

chloride, para-formaldehyde, 2% phosphotungstic acid and
hematoxylin

eosin (HE) staining kit were provided by Beijing

Solarbio Technology Co., Ltd. The minocycline (99% purity),
glucan gel G-50, coumarin 6 and ethylenediaminetetraacetic
acid disodium salt (EDTA-2Na) were purchased from Sigma-
Aldrich (St. Louis, MO, USA). PEG3000

PLGA3000 was

provided by Toyongbio (Shanghai, China).

Analytical method for determining MC content

To detect the MC content, a high-performance liquid chro-
matographic (HPLC) technique was employed, which was
mainly composed of a Waters Symmetry C18 (5

m

m, 4.6 mm

×

250 mm) column with the eluent being bu

er solution of

ammonium acetate (obtained

via

dissolution of ammonium

acetate-15 g, potassium chloride-10 g and ethylenediamine
tetraacetate-5 g prior to dilution to 1000 mL) and acetonitrile at
a ratio of 70 : 30. Other chromatographic conditions for the
analysis were detection wavelength (280 nm), column temper-
ature (25 °C),

ow rate (1.0 mL min

1

) and injection volume (20

m

L). The establishment of an

in vitro

MC standard curve showed

a good linear relationship at a concentration range of 5

100

m

g

mL

1

with the following linear equation:

y

=

22910

x

131687

(1)

(

R

2

=

0.9970, where

y

denotes peak area and

x

represents MC

concentration). The retention time for MC was 5.5 min (Fig. 1A).

Preparation of MCPP-M

Based on previous studies,

44

the thin

lm hydration method was

used to prepare blank micelles and MCPP-M (PEG3000

PLGA3000 50 : 50). Through preliminary studies, the drug

loading proportion was determined based on investigations of
particle size and polydispersed index (PDI) of the micelles with
di

erent drug contents. Based on preliminary studies (data not

shown), di

erent ratios of MC : PEG

PLGA were investigated:

1 : 8, 1 : 9, 1 : 10, 1 : 11 and 1 : 12 (Table 1). Besides, a blank
micelle was prepared with a particle size of 43 nm and a poly-
dispersed index (PDI) of 0.217.

To prepare MCPP-M, MC and PEG

PLGA were accurately

weighed into a round glass bottle before 30 mL of chromato-
graphic ethanol was added to dissolve the mixture completely.
A

erward, the bottle containing the solution was rotated to

evaporate at 45 °C until a uniform thin

lm was formed. Under

reduced pressure, rotavap was employed for 12 h to remove the
residual organic solvent. Later, 10 mL of puri

ed water was

added to hydrate the

lm and allowed to stand for 20 min

before it was

ltered through 0.45

m

m membrane

lters to

remove impurities and obtain MCPP-M. Notably, the best
preparation was selected using the particle size, PDI and
encapsulation rate.

Characterization of MCPP-M

NanoBrook 90 Plus particle size analyzer equipped with
dynamic light-scattering (DLS) and phase-analysis light-
scattering (PALS) techniques were employed to accordingly
measure the zeta potential, particle size and PDI of MCPP-M
based on existing method and conditions.

45

Speci

cally, the

MCPP-M was appropriately diluted before measurement (in
triplicate) of the above-mentioned physical characteristics at
a 90° angle and temperature of 25 °C.

Morphological observation of MCPP-M using the
transmission electron microscopic (TEM) technique

Observation of the morphology of MCPP-M was carried out a

er

dilution of the sample to approximately 200

m

g mL

1

with

deionized water. Later, one drop of dried sample was placed on
a copper net prior to staining with 2% phosphotungstic acid,
and subsequent detection with TEM.

Estimation of encapsulation rate and drug loading of MCPP-
M

Based on a modi

ed existing method,

46

the encapsulation rate

and drug loading of MCPP-M were detected a

er the separation

of the micellar system with glucan gel chromatography. Brie

y,

the glucan gel G-50 (50 g) was placed into the chromatography
column before the water balance. A

erward, the micelle (1 mg

mL

1

) was carefully added to the column and eluted with

puri

ed water. Later, the sample (10 mL each) was collected

before the content of the encapsulated MC was detected with
HPLC. When MC could no longer be detected in the eluted
puri

ed water portion, a 0.2% sodium chloride solution was

used for the detection of MC, which was considered the unen-
capsulated MC. In addition, the drug loading was measured
through the following procedure: a certain concentration (1 mg
mL

1

) of MCPP-M was placed in a tube and centrifuged for

30 min at 3700 rpm before the supernatant was removed and
analyzed with HPLC. The calculation of the encapsulation rate

© 2024 The Author(s). Published by the Royal Society of Chemistry

Nanoscale Adv.

Paper

Nanoscale Advances

Open Access Article. Published on 16 September 2024. Downloaded on 9/27/2024 10:57:01 AM. 

 This article is licensed under a 

background image

Fig. 1

Chromatographic analysis of minocycline (MC) and physical characterization of MC-loaded micelles (MCPP-M). (A) HPLC chromatogram

for MC. Particle size distribution of (B) blank micelles and (C) MCPP-M. TEM micrographs of (D) blank micelles and (E) MCPP-M.

Table 1

Characteristics of di

erent preparations of minocycline (MC) micelles (

n

=

3, mean

±

standard deviation)

Ratios

Particle size (nm)

Polydispersed index (PDI)

Encapsulation rate (%)

1 : 8

162.32

1.520

0.302

0.006

63.21

2.780

1 : 9

129.11

2.050

0.283

0.008

72.39

2.190

1 : 10

72.16

1.060

0.227

0.005

89.38

1.840

1 : 11

61.83

1.080

0.221

0.006

90.18

2.010

1 : 12

59.81

1.290

0.219

0.004

91.65

1.150

Nanoscale Adv.

© 2024 The Author(s). Published by the Royal Society of Chemistry

Nanoscale Advances

Paper

Open Access Article. Published on 16 September 2024. Downloaded on 9/27/2024 10:57:01 AM. 

 This article is licensed under a 

background image

and drug loading was based on the following existing eqn (2)
and (3):

46

Encapsulation rate

ð

%

Þ ¼

Q

encapsulated

Q

total

100%

;

(2)

Drug loading

ð

%

Þ ¼

Q

encapsulated

Q

lipids

100%

;

(3)

where

Q

encapsulated

denotes the quantity of MC encapsulated in

the micelle,

Q

lipids

denotes the total quantity of lipid content in

the micelle and

Q

total

represents the total quantity of drug in the

dispersed micelle.

Testing the storage stability of MCPP-M

Based on a modi

ed method in a previous study,

47

the prepared

MCPP-Ms were kept in a closed container at 25 °C and 4 °C for
one month, wherein the micelle was sampled on days 0, 15 and
30 within the period to observe the physical appearance, while
the particle size distribution, PDI and zeta potential were
determined to test the stability of the formulation.

Testing the

in vitro

release pro

le of MCPP-M

Testing the

in vitro

release behavior of unencapsulated MC and

MCPP-M was performed using dialysis method

48

with three

bu

er solutions [PBS (pH 7.4 and 6.8) and hydrochloric acid

(HCl, pH 1.2)] as release media. A

erward, an aliquot (1 mg) of

MC (solubilized in a very small amount of methanol) and
MCPP-M (dissolved in 1 mL of puri

ed water) were placed in

a dialysis bag (MV

=

3500 dalton). A

er the two ends of the

dialysis bags had been tied, the bags were placed in an Erlen-
meyer

ask containing 100 mL of the release media prior to

oscillation (at 37 °C, 100 rpm). A

erward, samples (1 mL each)

were collected at pre-determined intervals (10, 30, 45, 60, 90,
120, 180, 240, 360, 480, 600, 720, 1440, 2160, 2880, 3600 and
4320 min), while 1 mL of fresh release media were added
simultaneously. Later, the samples were diluted with methanol
in accordance with the HPLC method described above. The
cumulative MC release was carried out while considering the
replenishment of the media,

49

and the entire measurements

were performed in triplicate prior to the calculation of the
average MC concentration.

Uptake of MCPP-M by neural-crest-derived ectoderm
mesenchymal stem cells (EMSCs)

A previously developed

uorescence microscopic technique

50

was utilized to ascertain the uptake of MCPP-M by the EMSC

cells. In brief, the EMSCs were seeded at 1

×

10

5

cells per well

density on coverslips in Dulbecco's Modi

ed-Eagle's Medium

(DMEM, Wisent Biotech., Co., Ltd., Nanjing, China). A

er they

had grown 70% con

uence, the medium was replaced with

a fresh medium composed of FITC labeled BCPP-M at a

nal

MC concentration of 10

m

g mL

1

before incubation at various

times (1, 2, 4 and 8 h). Later, PBS was used to wash the cells
twice before

xing them with para-formaldehyde (PFA, 4%) and

subsequent staining of the nucleus for 5 min with 4

0

,6-di-

amidino-2-phenyl-indole (DAPI, 0.5

m

g mL

1

) in the dark at

room temperature. The cells were observed with a

uorescence

microscope (Labophot-2, Nikon, Melville-NY, USA) a

er the

coverslips had been mounted on a glass slide.

Preparation and characterization of MCPP-M-gel

The MCPP-M-gel was prepared using the method described in
a previous study

41

with slight modi

cations. Concisely, 5 mL of

MC

PEG

PLGA was accurately weighed in water (10 mg mL

1

).

It was then poured into test tubes pre-supplemented with 0.18 g
of P188, 0.54 g of P407 and 1 mL of 0.003 g per mL chitosan
glacial acetic acid solution. A

er complete mixing, the mixture

was naturally expanded at 4 °C and stored overnight to remove
air bubbles, a

er which a transparent solution was formed to

obtain the MCPP-M-gel. Notably, the above procedure was fol-
lowed to prepare a blank micellar thermosensitive gel that did
not contain MC.

Morphological observation of MCPP-M-gel using the scanning
electron microscopic (SEM) technique

As described elsewhere,

41

a dehydrated MCPP-M-gel was

lyophilized before observation of the morphology with SEM (S-
3400, Hitachi, Japan) a

er the gel was coated with gold. Both

MCPP-M-gel and blank thermosensitive gel were visualized
using the appropriate technique.

Determination of gel formation temperature (GFT) and
gelation time (GT) of MCPP-M-gel

The inverted test tube method

51

was employed to determine the

GFT of the MCPP-M-gel. In brief, an appropriate volume of
MCPP-M-gel was placed in the transparent tube. The sample was
placed under a constant temperature water bath and subjected to
slow heating starting from 30 °C at a temperature amplitude of
1 °C, coupled with temperature insulation of 10 min. Later, the
tube was inverted, and the

ow of the gel was observed to

determine whether the gel was formed. A

erward, the gel was

removed and placed in a 4 °C refrigerator. A

er the sol was

Table 2

Stability of MCPP-M after storage for 30 days at 4 °C and 25 °C (

n

=

3, mean

±

standard deviation)

Period

PDI

Zeta potential (mV)

Particle size (nm)

4 °C

25 °C

4 °C

25 °C

4 °C

25 °C

0 day

0.227

0.005

0.227

0.005

28.31

0.900

28.31

0.900

72.16

1.060

72.18

1.140

15 days

0.229

0.006

0.229

0.008

28.16

0.930

27.09

0.970

73.12

1.250

74.29

1.610

30 days

0.229

0.007

0.232

0.009

27.46

0.980

26.62

1.120

73.68

1.850

76.47

1.950

© 2024 The Author(s). Published by the Royal Society of Chemistry

Nanoscale Adv.

Paper

Nanoscale Advances

Open Access Article. Published on 16 September 2024. Downloaded on 9/27/2024 10:57:01 AM. 

 This article is licensed under a 

background image

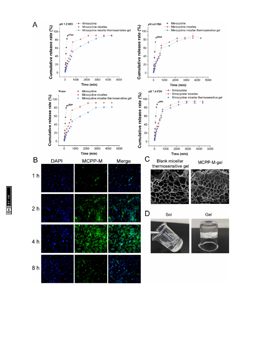
Fig. 2

Physical characterization of MCPP-M and MC-micellar thermosensitive hydrogel (MCPP-M-gel). (A)

In vitro

release of MC from free MC,

MCPP-M and MCPP-M-gel. (B) E

ect of MCPP-M uptake by neural-crest-derived ectoderm mesenchymal stem cells (EMSCs) (20

×

). (C) SEM

micrograph of blank micellar thermosensitive gel and MCPP-M-gel. (D) Digital photos of MCPP-M-gel changed from sol to gel.

Nanoscale Adv.

© 2024 The Author(s). Published by the Royal Society of Chemistry

Nanoscale Advances

Paper

Open Access Article. Published on 16 September 2024. Downloaded on 9/27/2024 10:57:01 AM. 

 This article is licensed under a 

background image

restored, the gel was placed in a water bath. Later, the heating
interval was narrowed, and the gel temperature (

T

g

) was accu-

rately determined a

er estimating the approximate gel temper-

ature. This procedure was repeated three times, and the average
was calculated.

Regarding the measurement of GT, a procedure described in

previous works

51,52

was employed. Brie

y, the transparent tube

lled with 2 mL of MCPP-M-gel was placed in a 37 °C constant

temperature water bath to observe a change in the mixture.
When the colorimetric tube was inverted and the solution was
no longer

owing, the solution was considered to form

a hydrogel.

Determination of erosion rate and rheological pro

le of

MCPP-M-gel

The

in vitro

erosion rate of MCPP-M-gel was determined at 37 °C

using a membrane-free system, as stated elsewhere.

53

The

empty bottle (10 mL cillin bottle) was weighed, and MCPP-M-gel
(about 2 g) was added before placement in a mechanical shaker
(37 °C, 150 cycles per min) for 10 min so that the polymer
solution could completely form the gel. A

erwards, the gel was

removed, and 1 mL of PBS (pH 7.4) was added as the release
medium before the sample was placed into a water bath with
a constant temperature oscillator, which oscillated at 37 °C and
a rate of 30 rpm. Later, the release medium was completely
discarded at the set time, and the bottle was dried prior to
weighing. Then, the water bath was equilibrated for 10 min and
supplemented with 1 mL of PBS solution (37 °C). This proce-
dure was repeated until the remaining gel was less than 10% of
the starting amount. Three parallel groups were set for each
experiment. Then, erosion times were recorded, and the average
was calculated.

To determine the rheological pro

le of the MCPP-M-gel,

a strain-controlled rheometer was utilized for the experiment.
The apparatus utilized the parallel plate method, wherein the
diameter was roughly 25 mm, whereas a space of 1.00 mm was
maintained between the parallel and Peltier plates. Later,
a frequency sweep test was employed to determine the elastic
modulus (

G

0

) and viscous modulus (

G

00

). At a rate of 1 °C min

1

,

the plate was heated from 10 °C to 45 °C while maintaining the
frequency at 10 rad s

1

. A

erward, the sol or gel behavior was

evaluated as

G

0

<

G

00

(sol) or

G

00

<

G

0

(gel) of the hydrogel system.

Fig. 3

Minocycline (MC)-loaded micellar thermosensitive hydrogel (MCPP-M-gel) characterization. (A) Elastic and viscous moduli of MCPP-M-

gel. (B) Erosion rate of MCPP-M-gel. (C) Biosafety of MCPP-M-gel.

© 2024 The Author(s). Published by the Royal Society of Chemistry

Nanoscale Adv.

Paper

Nanoscale Advances

Open Access Article. Published on 16 September 2024. Downloaded on 9/27/2024 10:57:01 AM. 

 This article is licensed under a 

background image

Testing of MCPP-M-gel e

ect on cell viability

Prior to their use in cytotoxicity studies, the Chinese Academy of
Sciences Stem Cell Bank benevolently supplied human foreskin

broblast cells (HFF-1), which were cultured based on ideas

from previous studies.

54

Concisely, culturing of the cells under

appropriate conditions (37 °C and 5% CO

2

) was performed with

DMEM (Wisent Biotech., Co., Ltd., Nanjing, China) comprising
penicillin

streptomycin (PS, 1%, Gibco, Thermo-Fisher Scien-

ti

c, Waltham, MA, USA) and fetal-bovine serum (FBS, 15% heat

inactivated, Bioagrio, Mountain View, CA, USA). Only cultured
cells that had reached the lag growth stage were used for the
experiment. The cells were seeded into 96 well plates (100

m

L per

Fig. 4

Functional behavior assessment. (A) BBB score. (B) Slanted-plate experiment. (C) Foot-print inspection. (D) Open

eld experiment.

Fig. 5

Histopathological observation (10

×

).

Nanoscale Adv.

© 2024 The Author(s). Published by the Royal Society of Chemistry

Nanoscale Advances

Paper

Open Access Article. Published on 16 September 2024. Downloaded on 9/27/2024 10:57:01 AM. 

 This article is licensed under a 

background image

well) under conditions such as density (3

×

10

5

cells per well)

and medium per well (2

m

L) before incubation under the same

above-mentioned conditions. The following four groups were
studied: MC, MCPP-M, MCPP-M-gel and blank micellar ther-
mosensitive

gel.

Using

3-[4,5-dimethyl-thiazol-2-yl]-2,5-

diphenyl-tetrazolium bromide (MTT) assay, the cells were co-
cultured with varied concentrations (1, 5, 25, 50 and 100

m

M)

of the above-mentioned dosage forms. Subsequently, incuba-
tion was performed for 1

4 h under the same aforementioned

conditions a

er the addition of MTT solution (10

m

L) to each

well of the above-mentioned plate. For each experiment, at least

ve replicates were set up for each group. Before measuring the

absorbance at 570 nm with a microplate reader, the crystals of
formazan were dissolved in a solubilization solution (dimethyl

sulfoxide). Later, cell viability was calculated based on an
existing equation.

55

Testing of the

in vitro

release behavior of MCPP-M-gel

In testing for the

in vitro

release behavior of MCPP-M- gel, the

same method, releasing media, conditions, apparatus and
procedures were employed as described above for MCPP-M.

Surgery of rats for construction of SCI model and
administration of MCPP-M-gel

The Sprague-Dawley (SD) rats (with an average weight of about
250 g) were supplied by the Center for Laboratory Animal
Research at Jiangsu University (Zhenjiang, China). The rats
fasted the night before the surgery, and they were not given

Fig. 6

Expressions of GFAP, Tuj1, MBP, GAP43, NF-200, and nestin proteins were detected using immuno

uorescence assessment (10

×

).

© 2024 The Author(s). Published by the Royal Society of Chemistry

Nanoscale Adv.

Paper

Nanoscale Advances

Open Access Article. Published on 16 September 2024. Downloaded on 9/27/2024 10:57:01 AM. 

 This article is licensed under a 

background image

water on the surgery day. A

er ensuring that the animals were

well cared for in a conducive laboratory environment, approval
was obtained for the animal experimental protocol from the
Jiangsu University Ethics Committee for the Care and Use of
Laboratory Animals (UJS-IACUC-2023040801). The operative
surgery was performed as described elsewhere

56

with slight

modi

cations. In short, 7% chloral hydrate was employed for

the anesthesia of the rats a

er disinfection of the back skin of

the animal

via

the intraperitoneal route. Subsequently, the rats

were placed on an ultra-clean table for the operation process,
particularly by positioning the T12 vertebrae (located in the rat
of the highest point) a

er the midline back incision. Later, the

rats were opened layer by layer, and the muscles and vertebrae
were separated before forceps were used to remove the spine
and dura to expose the bone marrow. Ultimately, blade tran-
section was performed at the T10

11 segment spinal cord to

cause complete spinal cord transection.

The following groups (

n

=

10 rats in each group) were

analyzed: group A (sham rats), group B (model rats), group C
(rats that received MC), group D (rats that received MCPP-M),
group E (rats that received MCPP-M-gel) and group F (rats
that received blank micellar thermosensitive gel). Treatment
was carried out as follows. Rats in groups C, D, E and F received
their respective dosage forms at a dose of 90 mg kg

1

(ref. 57)

once daily for 1 week

via

intra-peritoneal injection, followed by

the application of MCPP-M-gel and blank micellar thermo-
sensitive gel to the injury site of SC; subsequently, a layer by
layer closure of the muscles and skin was performed. The rats
were subjected to good post-operative care, as established in
other works.

58

Post-injury motor behavior assessment

via

open

eld

evaluation

Open

eld motor function at 0, 3, 7, 14, 21 and 28 days was

assessed using the Basso, Beattie and Bresnahan (BBB) scoring
methods.

59

Each hindlimb was sorted by two blind observers

and simultaneously videotaped. The BBB score ranged from
0 (unchanged hind limbs) to 21 (normal gait) to assess func-
tional improvement a

er injury and treatment. Later, BBB was

performed in uninjured animals to determine whether these
materials had any early impairment of normal motor function.
Through the test device, the slope test was performed at 0, 3, 7,
14, 21 and 28 days. The maximum angle of the rats holding the
posture for 5 s without falling was recorded and averaged to
obtain a single score for each animal.

Behavioral investigation

All the rats were subjected to a series of behavioral analyses a

er

sciatic nerve injury. Restoration of locomotor activity in the le

hind limb was considered evidence of adequate regeneration of
muscle and recovery of function a

er sciatic nerve injury, which

was monitored by analyzing the pattern of free walking using
the method referenced in previous studies.

60

In this test, the rats

were placed on a track (500 mm long, 100 mm wide, covered
with white paper at the bottom and placed in a black box).

Meanwhile, they were allowed to walk with dark dye on the soles
of the hind paw before the analysis of their gait and recovery.

Histological evaluation

A

er 28 days, the histological observation was performed a

er

the preparation of appropriate solutions, namely sodium
pentobarbital (4 mg/100 g body weight), sodium chloride
(0.9%), and paraformaldehyde (PFA, 4%, 0.0 1 M) that was
bu

ered with PBS (pH

=

7.4). Later, SC was collected from T8

T10 before the sample was

xed in PFA (4%) and embedded in

para

n. A

erward, hematoxylin

eosin (HE) staining was

carried out, and the lesion center was observed under a light
microscope.

Detection of relevant protein expression using
immuno

uorescence techniques

A previously established method

61

was followed to perform

immuno

uorescence techniques.

In performing the immuno

uorescent technique, the SC

sections were treated overnight with primary antibodies,
namely Tuj1 (1 : 100, Abcam, Cambridge, England), GAP43 (1 :
100, Abcam, Cambridge, England), GFAP (1 : 100, Abcam,
Cambridge, England), NF-200 (1 : 100, Cell Signaling Tech-
nology, USA), MBP (1 : 100, Abcam, Cambridge, England) and
nestin (1 : 100, Abcam, Cambridge, England), at 4 °C before
incubation at 37 °C for 2 h with HRP-conjugated secondary
antibodies. Prior to the observation of the SC sections using the

uorescent microscopic technique (Eclipse 80i, Nikon, Japan),

the sections were stained using an Immunol Fluorescence
Staining Kit (Beyotime, China).

Statistical analysis

Statistical analysis and construction of the experimental data
into graphs were performed with Graph-Pad Prism v8.0 so

ware

(USA). Comparison between two groups was carried out using
an unpaired

t

test, while more than two groups were compared

using a one-way analysis of variance (ANOVA). In terms of
statistical signi

cance level, at least

p

< 0.05 was considered

a

er the data were expressed as mean

±

standard deviation.

Results and discussion

Preparation and physical characterization of MCPP-M-gel

The MCPP-M-gel was successfully prepared using the thin

lm

hydration method, as described in the methods. During the
preparation of MCPP-M, di

erent ratios of MC : PEG-PGLA co-

polymer (Table 1) were explored. From Table 1, the physical
characteristics of the above-mentioned ratios (1 : 8 to 1 : 12)
ranged from 59.81

±

1.29 to 162.32

±

1.52 nm (particle size),

0.219

±

0.04 to 0.302

±

0.01 (PDI) and 63.21

±

2.78 to 91.65

±

1.15% (encapsulation rate). It was observed that the particle size
and PDI of the micelle decreased, while the encapsulation rate
increased with an increase in the concentration of the PEG-PGLA
co-polymer. Based on the stability of MCPP-M, a formulation with
an MC : PEG-PGLA ratio of 1 : 10 was selected for subsequent
studies. The preparation had a relatively smaller size coupled

Nanoscale Adv.

© 2024 The Author(s). Published by the Royal Society of Chemistry

Nanoscale Advances

Paper

Open Access Article. Published on 16 September 2024. Downloaded on 9/27/2024 10:57:01 AM. 

 This article is licensed under a 

background image

with a high zeta potential and encapsulation rate. In comparison
with blank micelles (particle size of 43

±

0.11 nm and a PDI of

0.217), the MCPP-M had a micellar size of 72.16

±

1.060 nm, PDI

of 0.227

±

0.005, zeta potential of

28.31

±

0.900 mV, encap-

sulation rate of 89.38

±

1.840% and drug loading of 8.08

±

0.08%. The observed smaller hydrodynamic diameter of blank
micelles than MCPP-M may be owing to the incorporation of
a large drug molecule such as MC (457.48 g mol

1

) within the

micellar core.

62

However, the structure of the MCPP-M-gel will be

comprehensively investigated in the future to potentially under-
stand the actual structure of the hydrogel. Besides, the negative
sign of the zeta potential of MCPP-M may be ascribed to free
carboxylic ends of PLGA moiety in the co-polymer.

63

Further, MCPP-M displayed increased loading of MC, which

may be attributed to its high lipophilic nature. Usually, hydro-
phobic drugs, such as MC, favorably interact with the lipophilic
moiety of PEG-PGLA polymers, thereby increasing the loading
e

ciency of such drugs. Additionally, the encapsulation rate of

MCPP-M may be increased by the bulky nature of the PEG-PGLA
polymer

64

via

reduction of net sheer stress induced by increased

particle size a

er MC incorporation.

65

In terms of micellar

morphology, MCPP-M particles were observed to be spherically
distributed with any sign of agglomeration, which relatively
agreed with that of blank micelles. Collectively, MCPP-M
exhibited reasonably increased zeta potential and encapsula-
tion rate, which are important attributes for the subsequent
development of the hydrogel.

Storage stability and

in vitro

release pro

le of MCPP-M

Because micelles tend to disintegrate and release entrapped
drugs prematurely, this phenomenon can decrease the e

-

ciency of drug delivery and potentially create concerns about
toxicity.

66

Therefore, it is essential that the excipients of the

preparation contribute immensely to the stability of the
micelles. As described in the methodology, the stability of
MCPP-M was investigated for 30 days at 4 °C and 25 °C. The
results are depicted in Table 2. Physical characteristics such as
PDI, zeta potential and particle size of MCPP-M were evaluated,
which were found to be stable throughout the studied period.
Although these characteristics altered slightly, they did not
reach a statistically signi

cant level. Thus, the developed MCPP-

M demonstrated appropriate stability, which is essential for

in

vivo

application. It is possible that the stability of MCPP-M may

be due to the PEG-PGLA polymer,

67

which has previously been

used to stabilize lipophilic molecules, such as MC.

To simulate the

in vivo

environment, we investigated the

in

vitro

release pattern of MC from MCPP-M using the di

usion

technique. Fig. 2 shows the result of the

in vitro

cumulative

release pro

le of MCPP-M. Compared to free MC (Fig. 2A), the

cumulative MC release from MCPP-M at 72 h demonstrated
a prolonged release pattern (Fig. 2A). In particular, at 12 h, free
MC released the drug at signi

cantly increased cumulative rates

in all the four media compared to MCPP-M [HCl pH 1.2 (95.52

±

2.00%

vs.

77.94

±

2.00%,

p

=

0.0011), PBS pH 6.8 (86.64

±

1.55%

vs.

66.21

±

1.64%,

p

=

0.0001), water (87.47

±

1.98%

vs.

74.46

±

2.81%,

p

=

0.0028) and PBS pH 7.4 (94.01

±

1.71%

vs.

75.65

±

3.51%)]. The observed fast release rate of MC within

12 h corroborated previous studies.

68

This phenomenon may be

attributed to the increased solubility of MC in an aqueous
medium.

69

Beyond 12 h, the amount of MC released from free

MC could not be detected in the four media. However, MCPP-M
released MC in a sustained-release manner until 72 h, wherein
maximum cumulative release rates in the four media were
achieved in an order of PBS pH 7.4 (94.55

±

1.48%) > water

(92.07

±

1.25%) > HCl pH 1.2 (91.25

±

0.90%) > PBS pH 6.8

(83.93

±

2.14%). Overall, the

in vitro

release of MC was pro-

longed by the micellar system for 72 h, which may have
improved the delivery of the drug to the injured area of the SC.

Uptake of MCPP-M by EMSCs

A

uorescence microscopic technique was employed to ascer-

tain the potential absorption of MCPP-M

in vitro

, wherein the

micelles were labeled with green-

uorescent FITC dye before

incubation with EMSCs. From the results displayed in Fig. 2B, at
1 h, the MCPP-M could be observed to accumulate in the nuclei
(as indicated

via

blue DAPI dye) of EMSCs. However, MCPP-M

labeled with FITC was taken up by macrophages and the cyto-
plasm of EMSCs began a

er 2 h of incubation. Later, nearly all

MCPP-M could be taken up by EMSCs a

er 4 h of incubation

but subsequently declined a

er 8 h. This phenomenon may be

attributed to the transport of MCPP-M into other endocytic
intermediates in EMSCs.

70

Collectively, these

ndings suggest

the rapid internalization of MCPP-M by EMSCs

via

the e

ective

intrinsic action of the cell. The e

ect of the physical charac-

teristics of MCPP-M on cellular uptake and the mechanism
underlying the uptake of the micelles by EMSCs was not studied
in this work. Because these parameters are important for
scientists to understand the targeted delivery behavior of MCPP-
M, our subsequent research work will prioritize this limitation.

Preparation, gelation characteristics and erosion rate of
thermosensitive MCPP-M-gel

Based on the challenges of micelles, a thermosensitive micellar
hydrogel of MC was prepared and characterized. A

er the

successful development of the thermosensitive MCPP-M-gel, its
transformation from sol to gel was observed using the inverted
test tube method. Through SEM micrographs of the cross-
section of the lyophilized MCPP-M-gel, an irregular micropo-
rous structure of the gel (Fig. 2C) was observed. In terms of
gelation formation, it was discovered that a

er the MCPP-M-gel

was heated (to 37 °C), it changed from sol to gel (Fig. 2D). In
contrast, MCPP-M-gel changed from gel to sol a

er the

temperature decreased to room temperature (25 °C). Addition-
ally, the GFT and GT of MCPP-M-gel were determined to be
35.13

±

0.31 °C and 101.77

±

3.95 s, respectively. Because the

average GFT of MCPP-M-gel was closer to the physiological
temperature (37 °C), this suggests that the hydrogel could
potentially be transformed from sol to gel under physiological
conditions a

er injection. A rheological test was employed to

further a

rm the transformation of MCPP-M-gel from sol to

gel. As illustrated in Fig. 3A, increased elastic modulus (

G

0

,

G

00

)

and viscous modulus (

G

0

,

G

00

) were observed a

er the

© 2024 The Author(s). Published by the Royal Society of Chemistry

Nanoscale Adv.

Paper

Nanoscale Advances

Open Access Article. Published on 16 September 2024. Downloaded on 9/27/2024 10:57:01 AM. 

 This article is licensed under a 

background image

temperature had risen to approximately 35 °C. Both elastic and
viscous modulus were similar, indicating that the phase-
transition temperature of the MCPP-M-gel was around 35 °C.
Overall, these results imply that MCPP-M-gel demonstrated
thermally reversible behavior. Moreover, the erosion rate for
48 h was determined. The results are displayed in Fig. 3B. The
erosion rate usually entails depletion of the polymeric material,
which, in this case, was PEG-PGLA co-polymers. It was observed
that blank micellar thermosensitive gel and MCPP-M-gel eroded
gradually and increased over time, achieving a maximum rate
(92.84%) at 48 h (Fig. 3B). Overall, these

ndings suggest the

successful preparation of MCPP-M-gel, which demonstrates
acceptable physico-mechanical properties.

Biosafety and

in vitro

release of MCPP-M-gel

Cell death degree and cell proliferation suppression a

er

chemical exposure are measured through cytotoxicity assays.
Because novel nanoparticles are to be applied clinically, it is
relevant to determine their cytotoxic e

ects on the biological

environment. In this regard, the cytotoxic e

ects of four dosage

forms (namely MC, MCPP-M, MCPP-M-gel and blank micellar
thermosensitive gel) were ascertained

in vitro

using HFF-1 cells.

Fig. 3C depicts the e

ects of MC, MCPP-M, MCPP-M-gel and

blank micellar thermosensitive gel on HFF-1 cell viability. It was
observed that the cell viability of HFF-1 decreased as the
concentration of the dosage forms increased. At higher
concentrations (50

m

M) of the dosage forms, the cell viability of

HFF-1 was still above 80%, suggesting that the above-
mentioned dosage forms were biocompatible, and hence can
potentially be applied in the clinical settings.

71

The

in vitro

study

of the dosage forms provides only a rapid generation of
knowledge on their biosafety. This investigation lacks an

in vivo

toxicological outcome, which is very crucial for the validation of
the formulations. Despite this limitation,

in vitro

biosafety

results can be employed as predictors prior to the validation
phase of toxicological evaluation. In the not-too-distant future,
our group will comprehensively investigate the mechanism
underlying the interaction of the above-mentioned dosage
forms with biological systems.

The

in vitro

release pro

le of MC from MCPP-M-gel was also

evaluated using the same method described for the micelle. In
general, the MCPP-M-gel exhibited a prolonged release of MC.
The release of the drug started as early as 10 min (approximately
3%) in all the media and continued until 72 h. The rates of
cumulative release of MC from MCPP-M-gel in the four media at
72 h were in the following order: PBS pH 7.4 (91.25

±

2.90%) >

HCl pH 1.2 (89.86

±

2.38%) > PBS pH 6.8 (83.81

±

1.87%) >

water (81.94

±

2.07%). However, the di

erence between the

total amount of MC released from MCPP-M (94.55

±

1.48%) and

MCPP-M-gel (91.25

±

2.90%) was statistically insigni

cant, with

the amount of the drug released by the former being slightly
higher than that of the latter. This seeming di

erence may be

owing to the potential of hydrogels to control the release of
drugs in a prolonged fashion,

72

which has great prospects for

possible clinical applications in the di

cult-to-reach areas

within the human body.

E

ect of MCPP-M-gel on SCI

Treatment for complex SCI entails the regeneration of neurons
and functional recovery. The prevention of neuronal cell death
is usually a major aim of neuroprotection, which is achieved by
restricting the processes of secondary injury that occur minutes,
hours and days a

er the incidence of primary injury. Few

successes have been achieved in using traditional treatment
strategies for secondary injury in SCI. Hence, a novel approach
to incorporating small molecules into biomaterials that have
the potential to promote the long-lasting delivery of drugs and
neuroprotection has the prospect of treating SCI. The MH
system exhibits the above-mentioned characteristics very well.
Hence, the MH system was utilized to incorporate a known
neuroprotective agent, such as MC (MCPP-M-gel). A

erward,

the potential of MCPP-M-gel to promote neuronal regeneration
was evaluated in a rat's SCI model.

E

ect of MCPP-M-gel on functional recovery from SCI

The BBB score and slanted-plate experiment were employed to
measure functional recovery. Then, the e

ect of MC, MCPP-M,

MCPP-M-gel and blank micellar thermosensitive gel on the
functional recovery of SCI rats for four weeks was observed.
Fig. 4A and B illustrate the therapeutic e

ect of MC, MCPP-M,

MCPP-M-gel and blank micellar thermosensitive gel

via

BBB

locomotion score and slanted-plated experiment, respectively.
In terms of BBB scoring, there was a gradual increase in the BBB
scores of the rats in each group throughout the 28 day post-SCI
period. Notably, a

er 28 days, the rats that received MCPP-M-gel

substantially attained a behavioral score of 11.4 compared to
other groups: model (2.6), MC (5.0), MCPP-M (6.2) and blank
micellar thermosensitive gel (3.6). The experimental inspection
of rat foot-print presents rats' gradual movement ability
between distinct groups and di

erences in trajectories of hind

limbs (Fig. 4C) throughout the study periods a

er treatment. In

this regard, it was observed that the rats in the sham group
dragged and de

ected their hind limbs. Through foot-print

inspection, nearly consistent trajectories of the hind-limbs of
rats were observed in the MCPP-M-gel groups, amid improve-
ment in the extent of tripping and swaying, although the rats in
each group struggled to support their weight for movement of
their hind-limbs. The treatment e

ect of MCPP-M-gel may be

ascribed to the long-lasting release of MC,

73

which may have

promoted adequate regeneration of muscle and recovery of
function a

er sciatic nerve injury.

E

ect of MCPP-M-gel on neuronal regeneration

Histologically, the e

ect of MCPP-M-gel on neuronal protection

through histopathological evaluation was observed using HE
staining. The results of HE staining (Fig. 5) demonstrated
divergences in terms of morphology within distinct groups. In
particular, neuronal di

erences were observed. In the untreated

groups, the SCI generally depicted tissues that were larger,
hydrolysable, loosely structured, and coupled with neuronal
and nuclear. Three days a

er SCI, it was observed that rats in

the untreated group exhibited substantial shrinking of

Nanoscale Adv.

© 2024 The Author(s). Published by the Royal Society of Chemistry

Nanoscale Advances

Paper

Open Access Article. Published on 16 September 2024. Downloaded on 9/27/2024 10:57:01 AM. 

 This article is licensed under a 

background image

morphology with the presence of disordered structures and
increased reduction in neuronal numbers (as shown in the red
boxes in Fig. 5 model and blank micellar thermosensitive gel).
Importantly, the SCI of rats that received MCPP-M-gel displayed
a signi

cant reduction in the damaged area a

er 28 days of

treatment, amid re-organization of the injured sites and
neuronal retain (as shown in the blue boxes in Fig. 5 MCPP-M-
gel). These results collectively suggest that MCPP-M-gel could
promote neuronal regeneration at the injured site of the SC,
which corroborates existing works.

74

It is possible that MCPP-M-

gel was quickly transformed to hydrogels

in situ

under the

physiological conditions at the injured site of the SC, which
delivered MC in a sustained manner for improvement in the
neuroprotective activity of MC.

Further con

rmation of the neuroprotective potential of

MCPP-M-gel was carried out by performing an immuno

uo-

rescence technique using markers, such as GFAP, Tuj1, MBP,
GAP43, NF-200 and nestin (Fig. 6). As a marker of astroglial
injury, GFAP is used to ascertain the incidence and severity of
traumatic SCI. Additionally, Tuj1 is a neuronal marker for the
identi

cation of neural di

erentiation.

75

Similarly, MBP is

considered a marker of injury to brain tissue; hence, it is used in
the diagnosis of neurological diseases.

76

As a phosphoprotein of

axons, the GAP43 is regarded as an indicator for the growth of
axons and synapses, which is increasingly expressed during
traumatic SCI.

77

Additionally, NF-200 can be used as an index of

large alpha

beta

ber neurons that are myelinated.

78

Finally,

nestin is a protein marker of neuroprogenitor, especially that of
the hippocampus, which can be developed into astrocytes and
neurons.

79

One way or the other, these proteins play an

important role in neuronal regeneration. Hence, a potential
neuroprotective agent, such as MCPP-M-gel, should potentially
increase or lower its expression in SC tissues. Using the
immuno

uorescence technique, it was observed that MCPP-M-

gel treatment and other dosage forms the up-regulated expres-
sion of Tuj1, MAP43, NF-200, MBP, GAP43 and nestin but the
down-regulated expression of GFAP in SC tissues, while the
hydrogel showed better e

ect.

This study did not conduct a more comprehensive evaluation

of the biocompatibility and immunogenicity of MCPP-M-gel, as
these characteristics may a

ect the tolerance and e

cacy of the

implant. Although cell toxicity tests were conducted in this
experiment, the

in vitro

results may not be completely consistent

with the

in vivo

situation, and further in-depth studies are

required on the safety of MCPP-M-gel material. The materials
used in this experiment were prepared on a laboratory scale, and
the preparation process may be di

cult to scale up to industrial

production. Therefore, further optimization may be required in
the production process to facilitate the clinical application of this
technology. These are all areas that must be continuously
improved in subsequent experiments.

Conclusions

Herein, a micellar thermosensitive MC-loaded hydrogel with
PEG-PGLA co-polymer as the biomaterial (MCPP-M-gel) was
successfully developed for the treatment of SCI. The MCPP-M-

gel had acceptable physical characteristics, such as smaller
particles, narrow PDI and increased encapsulation rate, and it
sustainably released MC within 72 h. Evaluation of MCPP-M-gel
through

in vivo

studies revealed that the hydrogel promoted

neuroprotection and functional recovery in SCI rats by
increasing the expression of Tuj1, MAP43, NF-200, MBP and
nestin albeit reducing GFAP expression in damaged areas of
SCI. Thus, the incorporation of MC into MCPP-M-gel may have
potentially improved its neuroprotective e

ect in SCI rats.

Data availability

Data will be available upon request to the corresponding
author.

Con

icts of interest

No competing interest declared by authors.

Acknowledgements

This project was supported by 2022 General Program of Jiangsu
Provincial Health Commission (M2022026), 2022 Key Discipline
Innovation Team of Wuxi Health Commission (CXTD2021022),
General Program of Wuxi Health Commission (M202357) and
Wuxi Health Commission project (Q202215).

References

1 Z. Nazemi, M. S. Nourbakhsh, S. Kiani, Y. Heydari,

M. K. Ashtiani, H. Daemi and H. Baharvand,

J. Controlled

Release

, 2020,

321

, 145

158.

2 N. A. Silva, N. Sousa, R. L. Reis and A. J. Salgado,

Prog.

Neurobiol.

, 2014,

114

, 25

57.

3 J. Ruschel, F. Hellal, K. C. Flynn, S. Dupraz, D. A. Elliott,

A. Tedeschi, M. Bates, C. Sliwinski, G. Brook, K. Dobrindt,
M. Peitz, O. Brüstle, M. D. Norenberg, A. Blesch,
N. Weidner, M. B. Bunge, J. L. Bixby and F. Bradke,

Science

,

2015,

348

, 347

352.

4 N. Nagoshi, H. Nakashima and M. Fehlings,

Molecules

, 2015,

20

, 7775

7789.

5 J. Wilcox, D. Cadotte and M. Fehlings,

Neurosci. Lett.

, 2012,

519

, 93

102.

6 T. Patel, J. Millignan and J. Lee,

J. Spinal Cord Med.

, 2017,

40

,

54

61.

7 A. Ulndreaj, A. Badner and M. G. Fehlings,

F1000Research

,

2017,

6

, 1907.

8 R. Shultz and Y. Zhong,

Neural Regener. Res.

, 2017,

12

, 702.

9 Y. Choi, H. Kim, K. Shin, E. Kim, M. Kim, H. Kim, C. Park,

Y. Jeong, J. Yoo, J. Lee, K. Chang, S. Kim and Y. Suh,

Neuropsychopharmacology

, 2007,

32

, 2393

2404.

10 S. Zhu, I. G. Stavrovskaya, M. Drozda, B. Y. S. Kim, V. Ona,

M. Li, S. Sarang, A. S. Liu, D. M. Hartley, D. C. Wu,
S. Gullans, R. J. Ferrante, S. Przedborski, B. S. Kristal and
R. M. Friedlander,

Nature

, 2002,

417

, 74

78.

© 2024 The Author(s). Published by the Royal Society of Chemistry

Nanoscale Adv.

Paper

Nanoscale Advances

Open Access Article. Published on 16 September 2024. Downloaded on 9/27/2024 10:57:01 AM. 

 This article is licensed under a 

background image

11 K. Maier, D. Merkler, J. Gerber, N. Taheri, A. V. Kuhnert,

S. K. Williams, C. Neusch, M. B¨

ahr and R. Diem,

Neurobiol.

Dis.

, 2007,

25

, 514

525.

12 B. W. Festo

, S. Ameenuddin, P. M. Arnold, A. Wong,

K. S. Santacruz and B. A. Citron,

J. Neurochem.

, 2006,

97

,

1314

1326.

13 Y. D. Teng, H. Choi, R. C. Onario, S. Zhu, F. C. Desilets,

S. Lan, E. J. Woodard, E. Y. Snyder, M. E. Eichler and
R. M. Friedlander,

Proc. Natl. Acad. Sci. U. S. A.

, 2004,

101

,

3071

3076.

14 T. Yune, J. Lee, G. Jung, S. Kim, M. Jiang, Y. Kim, Y. Oh,

G. Markelonis and T. Oh,

J. Neurosci.

, 2007,

27

, 7751

7761.

15 F. Abbaszadeh, S. Fakhri and H. Khan,

Pharmacol. Res.

, 2020,

160

, 105069.

16 S. Qian, Z. Wei, W. Yang, J. Huang, Y. Yang and J. Wang,

Front. Oncol.

, 2022,

12

, 985363.

17 J. He, J. Mao, L. Hou, S. Jin, X. Wang, Z. Ding, Z. Jin, H. Guo

and R. Dai,

Exp. Anim.

, 2021,

70

, 21

0028.

18 H.-S. Kim and Y.-H. Suh,

Behav. Brain Res.

, 2009,

196

, 168

179.

19 A. M. Martins, J. M. Marto, J. L. Johnson and E. M. Graber,

Antibiotics

, 2021,

10

, 757.

20 F. Pinelli, F. Pizzetti, V. Veneruso, E. Petillo, M. Raghunath,

G. Perale, P. Veglianese and F. Rossi,

Biomedicines

, 2022,

10

,

1673.

21 F. Rossi, G. Perale, S. Papa, G. Forloni and P. Veglianese,

Expert Opin. Drug Delivery

, 2013,

10

, 385

396.

22 Y. Hu, X. Chen, Z. Li, S. Zheng and Y. Cheng,

J. Biomed.

Nanotechnol.

, 2020,

16

, 54

64.

23 I. Khan, A. Gothwal, A. K. Sharma, P. Kesharwani, L. Gupta,

A. K. Iyer and U. Gupta,

Crit. Rev. Ther. Drug Carrier Syst.

,

2016,

33

, 159

193.

24 Y. Cui, X. Li, K. Zeljic, S. Shan, Z. Qiu and Z. Wang,

ACS Appl.

Mater. Interfaces

, 2019,

11

, 38190

38204.

25 C. Huang, C. Fu, Z.-P. Qi, W.-L. Guo, D. You, R. Li and Z. Zhu,

Artif. Cells, Nanomed., Biotechnol.

, 2020,

48

, 1010

1021.

26 H. Xue, Y. Ju, X. Ye, M. Dai, C. Tang and L. Liu,

Int. J. Biol.

Macromol.

, 2024,

254

, 128048.

27 Y. Luo, F. Xue, K. Liu, B. Li, C. Fu and J. Ding,

Mater. Des.

,

2021,

201

, 109484.

28 J. Wang, D. Li, C. Liang, C. Wang, X. Zhou, L. Ying, Y. Tao,

H. Xu, J. Shu, X. Huang, Z. Gong, K. Xia, F. Li, Q. Chen,
J. Tang and Y. Shen,

Small

, 2020,

16

(8), e1906415.

29 Y. Wang, M. Wu, L. Gu, X. Li, J. He, L. Zhou, A. Tong, J. Shi,

H. Zhu, J. Xu and G. Guo,

Drug Delivery

, 2017,

24

, 391

401.

30 F. Lin, Y. Liu, W. Luo, S. Liu, Y. Wang, R. Gu, W. Liu and

C. Xiao,

Int. J. Nanomed.

, 2022,

17

, 91

104.

31 J. Wang, D. Li, C. Liang, C. Wang, X. Zhou, L. Ying, Y. Tao,

H. Xu, J. Shu, X. Huang, Z. Gong, K. Xia, F. Li, Q. Chen,
J. Tang and Y. Shen,

Small

, 2020,

16

(8), e1906415.

32 L. Lei, Y. Bai, X. Qin, J. Liu, W. Huang and Q. Lv,

Gels

, 2022,

8

, 301.

33 M. Su, L. Ruan, X. Dong, S. Tian, W. Lang, M. Wu, Y. Chen,

Q. Lv and L. Lei,

Int. J. Biol. Macromol.

, 2023,

227

, 472

492.

34 Z. Jia, H. Zeng, X. Ye, M. Dai, C. Tang and L. Liu,

Heliyon

,

2023,

9

, e19933.

35 D. Silva, R. A. Sousa and A. J. Salgado,

Mater. Today Bio

, 2021,

9

, 100093.

36 B. Jeong, S. W. Kim and Y. H. Bae,

Adv. Drug Delivery Rev.

,

2012,

64

, 154

162.

37 A. Navaei, D. Truong, J. He

ernan, J. Cutts, D. Brafman,

R. W. Sirianni, B. Vernon and M. Nikkhah,

Acta Biomater.

,

2016,

32

, 10

23.

38 X. Qin, Y. Xu, X. Zhou, T. Gong, Z.-R. Zhang and Y. Fu,

Acta

Pharm. Sin. B

, 2021,

11

, 835

847.

39 A. J. de Graaf, I. I. Azevedo Pr´

ospero dos Santos,

E. H. E. Pieters, D. T. S. Rijkers, C. F. van Nostrum,
T.

Vermonden,

R.

J.

Kok,

W.

E.

Hennink

and

E. Mastrobattista,

J. Controlled Release

, 2012,

162

, 582

590.

40 Y. Sun, Y. Bai, S. Liu, S. Cui and P. Xu,

IET Nanobiotechnol.

,

2023,

2023

, 1

9.

41 M. Xu, Y. Mou, M. Hu, W. Dong, X. Su, R. Wu and P. Zhang,

Asian J. Pharm. Sci.

, 2018,

13

, 373

382.

42 T. Yi, G. Zhuang and Y. Wang,

Arq. Bras. Med. Vet. Zootec.

,

2022,

74

, 641

648.

43 X. Chen, J. Chen, B. Li, X. Yang, R. Zeng, Y. Liu, T. Li,

R. J. Y. Ho and J. Shao,

J. Colloid Interface Sci.

, 2017,

490

,

542

552.

44 L. Li, Y. Li, C. Miao and R. Liu,

Adv. Polym. Technol.

, 2020,

2020

, 1

7.

45 X. Li, X. Xia, J. Zhang, M. Adu-Frimpong, X. Shen, W. Yin,

Q. He, W. Rong, F. Shi, X. Cao, H. Ji, E. Toreniyazov,
Q. Wang, J. Yu and X. Xu,

J. Pharm. Sci.

, 2023,

112

, 148

157.

46 D. Gao, S. Tang and Q. Tong,

Int. J. Nanomed.

, 2012,

7

, 3517

3526.

47 M. Adu

-

Frimpong, C. K. Firempong, E. Omari

-

Siaw,

Q. Wang, Y. M. Mukhtar, W. Deng, Q. Yu, X. Xu and J. Yu,

Drug Dev. Res.

, 2019,

80

, 230

245.

48 H. Zhang, Q. Wang, C. Sun, Y. Zhu, Q. Yang, Q. Wei, J. Chen,

W. Deng, M. Adu-Frimpong, J. Yu and X. Xu,

Pharmaceutics

,

2019,

11

, 107.

49 Y. Xue, Y. Liao, H. Wang, S. Li, Z. Gu, M. Adu

-

Frimpong,

J. Yu, X. Xu, H. D. C. Smyth and Y. Zhu,

J. Sci. Food Agric.

,

2023,

103

, 3628

3637.

50 L. Lu, Y. Wang, M. Cao, M. Chen, B. Lin, X. Duan, F. Zhang,

J. Mao, X. Shuai and J. Shen,

RSC Adv.

, 2017,

7

, 15041

15052.

51 Y. Mao, X. Li, G. Chen and S. Wang,

J. Pharm. Sci.

, 2016,

105

,

194

204.

52 M.-T. Sheu, H.-J. Jhan, C.-Y. Su, L.-C. Chen, C.-E. Chang,

D.-Z. Liu and H.-O. Ho,

Colloids Surf., B

, 2016,

143

, 260

270.

53 C. Al Sabbagh, J. Seguin, E. Agapova, D. Kramerich, V. Boudy

and N. Mignet,

Eur. J. Pharm. Biopharm.

, 2020,

157

, 154

164.

54 H. Li, X. Meng, Y. Zhang, M. Guo and L. Li,

Molecules

, 2023,

28

, 7319.

55 S. Kamiloglu, G. Sari, T. Ozdal and E. Capanoglu,

Food

Front.

, 2020,

1

, 332

349.

56 S. Li, J. Zhou, J. Zhang, D. Wang and J. Ma,

Saudi J. Biol. Sci.

,

2019,

26

, 2122

2126.

57 Y. D. Teng, H. Choi, R. C. Onario, S. Zhu, F. C. Desilets,

S. Lan, E. J. Woodard, E. Y. Snyder, M. E. Eichler and
R. M. Friedlander,

Proc. Natl. Acad. Sci. U. S. A.

, 2004,

101

,

3071

3076.

Nanoscale Adv.

© 2024 The Author(s). Published by the Royal Society of Chemistry

Nanoscale Advances

Paper

Open Access Article. Published on 16 September 2024. Downloaded on 9/27/2024 10:57:01 AM. 

 This article is licensed under a 

background image

58 V. Krishna, H. Andrews, X. Jin, J. Yu, A. Varma, X. Wen and

M. Kindy,

J. Visualized Exp.

, 2013,

17

(78), 50111.

59 A. Singh, L. Krisa, K. L. Frederick, H. Sandrow-Feinberg,

S. Balasubramanian, S. K. Stackhouse, M. Murray and
J. S. Shumsky,

J. Neurosci. Methods

, 2014,

226

, 124

131.

60 J. Zhang, H. Ge, J. Li, L. Chen, J. Wang, B. Cheng and Z. Rao,

Regener. Ther.

, 2023,

24

, 180

189.

61 L. Luo, A. A. Albashari, X. Wang, L. Jin, Y. Zhang, L. Zheng,

J. Xia, H. Xu, Y. Zhao, J. Xiao, Y. He and Q. Ye,

Stem Cells Int.

,

2018,

2018

, 1

13.

62 H. Song, H. Geng, J. Ruan, K. Wang, C. Bao, J. Wang, X. Peng,

X. Zhang and D. Cui,

Nanoscale Res. Lett.

, 2011,

6

, 354.

63 Y.-C. Kuo and H.-W. Yu,

Colloids Surf., B

, 2011,

84

, 253

258.

64 T. N. S. Sulaiman, D. Larasati, A. K. Nugroho and S. Choiri,

Adv. Pharm. Bull.

, 2019,

9

, 382

392.

65 D.-L. Fang, Y. Chen, B. Xu, K. Ren, Z.-Y. He, L.-L. He, Y. Lei,

C.-M. Fan and X.-R. Song,

Int. J. Mol. Sci.

, 2014,

15

, 3373

3388.

66 Y. Lu, E. Zhang, J. Yang and Z. Cao,

Nano Res.

, 2018,

11

,

4985

4998.

67 O. A. A. Ahmed and S. M. Badr-Eldin,

Int. J. Pharm.

, 2020,

588

, 119778.

68 G. Soliman and F. Winnik,

Macromol. Biosci.

, 2010,

10

, 278

288.

69 A. D. Holmkvist, A. Friberg, U. J. Nilsson and J. Schouenborg,

Int. J. Pharm.

, 2016,

499

, 351

357.

70 L. Treuel, X. Jiang and G. U. Nienhaus,

J. R. Soc., Interface

,

2013,

10

, 20120939.

71 Q. Wang, N. Wei, X. Liu, A. Chang and K. Qian Luo,

Oncotarget

, 2017,

8

, 12013

12030.

72 L. Lei, Y. Bai, X. Qin, J. Liu, W. Huang and Q. Lv,

Gels

, 2022,

8

, 301.

73 V. Perumal, A. R. Ravula, A. Agas, A. Gosain, A. Aravind,

P. M. Sivakumar, S. S. I, K. Sambath, S. Vijayaraghavalu
and N. Chandra,

Brain Sci.

, 2023,

13

, 402.

74 X.-Q. Zheng, J.-F. Huang, J.-L. Lin, Y.-X. Zhu, M.-Q. Wang,

M.-L. Guo, X.-J. Zan and A.-M. Wu,

Colloids Surf., B

, 2021,

199

, 111532.

75 E. Dr´

aberov´

a, L. Del Valle, J. Gordon, V. Markov´

a,

B.

Smejkalov´

a,

L.

Bertrand,

J.

P.

de

Chadar´

evian,

D. P. Agamanolis, A. Legido, K. Khalili, P. Dr´

aber and

C. D. Katsetos,

J. Neuropathol. Exp. Neurol.

, 2008,

67

(4),

341

354.

76 V. Martinsen and P. Kursula,

Amino Acids

, 2022,

54

(1), 99

109.

77 D. Chung, A. Shum and G. Caraveo,

Front. Cell Dev. Biol.

,

2020,

8

, 567537.

78 Y. Hoshino, T. Okuno, D. Saigusa, K. Kano, S. Yamamoto,

H. Shindou, J. Aoki, K. Uchida, T. Yokomizo and N. Ito,

FASEB J.

, 2022,

36

(4), e22236.

79 A. Bernal and L. Arranz,

Cell. Mol. Life Sci.

, 2018,

75

(12),

2177

2195.

© 2024 The Author(s). Published by the Royal Society of Chemistry

Nanoscale Adv.

Paper

Nanoscale Advances

Open Access Article. Published on 16 September 2024. Downloaded on 9/27/2024 10:57:01 AM. 

 This article is licensed under a